您好!欢迎来到晋城国投华泰科技有限公司网站! 收藏本站 | 设为首页 | 联系我们
全国统一服务热线
0356-3036588
 
信息公开
邮编:048000
电话:0356-3036588
传真:0356-3036588
邮箱:jchuatai@163.com
地址:山西省晋城市黄华街1012号安泰大厦八楼
安全技术服务
您现在的位置:首页 >信息公开 > 安全技术服务
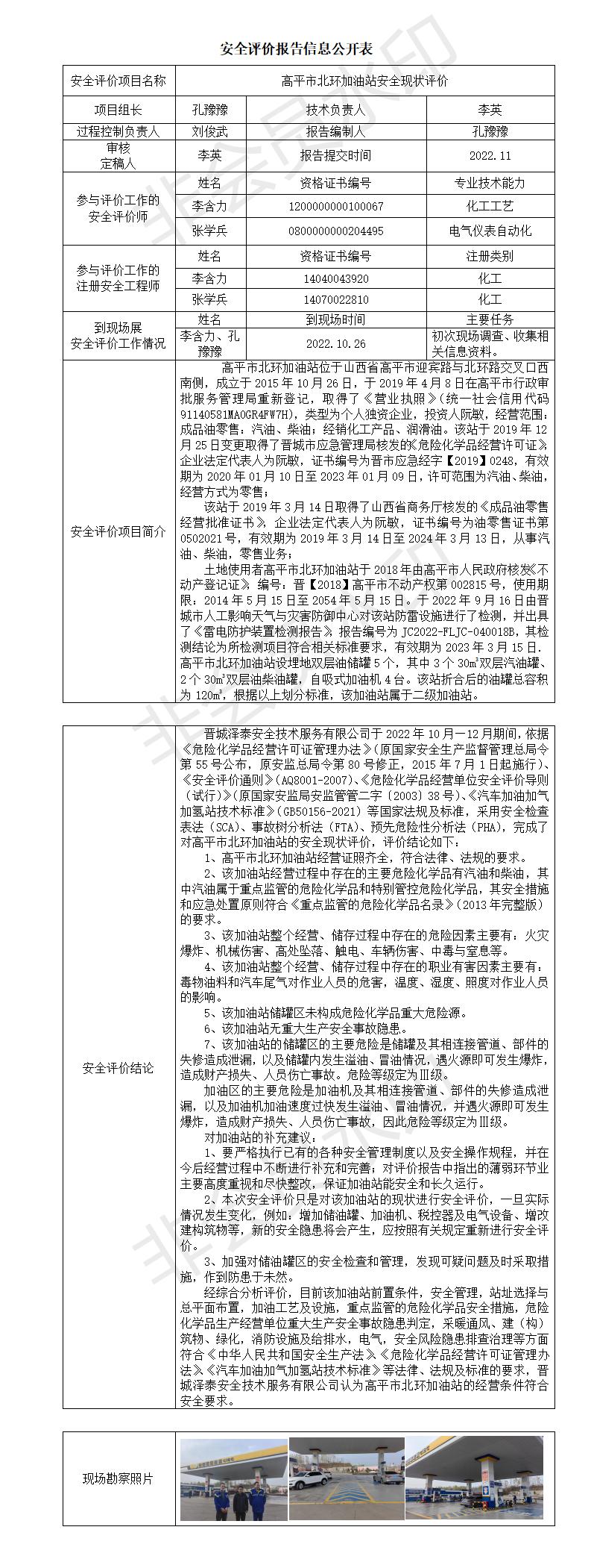
高平市北环加油站安全现状评价
时间:2022/11/10 点击:71 
 
0
字体显示: 】【打印此页】【收藏此页
上一篇: 晋城市洛凯威铸业有限公司380立方铸造生铁高炉及短流程40万吨离心球墨铸管(一期工程)项目安全预评价 下一篇: 山西交投高速公路有限公司陵川服务区南区加油站 新建项目安全评价报告

Copyright 2009 晋城国投华泰科技有限公司 版权所有 All Rights Reserved
公司地址: 山西省晋城市黄华街1012号安泰大厦八楼 联系电话:0356-3036588
电子传真:0356-3036588 电子邮件:jchuatai@163.com
技术支持:晋城优逸网络 备案号: 晋ICP备17007196号-1