您好!欢迎来到晋城国投华泰科技有限公司网站! 收藏本站 | 设为首页 | 联系我们
全国统一服务热线
0356-3036588
 
信息公开
邮编:048000
电话:0356-3036588
传真:0356-3036588
邮箱:jchuatai@163.com
地址:山西省晋城市黄华街1012号安泰大厦八楼
安全技术服务
您现在的位置:首页 >信息公开 > 安全技术服务
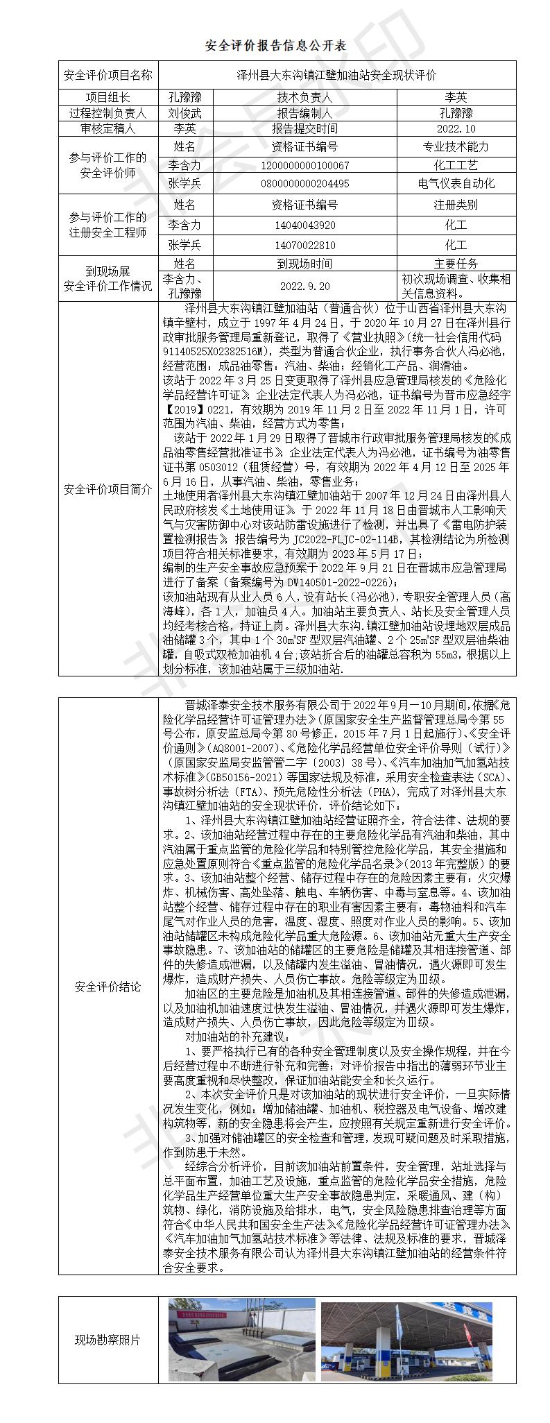
泽州县大东沟镇江壁加油站安全现状评价
时间:2022/10/29 点击:55 
 
0
字体显示: 】【打印此页】【收藏此页
上一篇: 阳城县亿瑞康城北石油有限公司(加油站)安全现状评价 下一篇: 泽州县宝同商贸有限公司福利加油站安全现状评价

Copyright 2009 晋城国投华泰科技有限公司 版权所有 All Rights Reserved
公司地址: 山西省晋城市黄华街1012号安泰大厦八楼 联系电话:0356-3036588
电子传真:0356-3036588 电子邮件:jchuatai@163.com
技术支持:晋城优逸网络 备案号: 晋ICP备17007196号-1